本文要介紹的是一種應用于電磁流量計極化電壓檢測的電路.
背景技術,由于測量電極與被測流體接觸時會產生電極的極化,即在電磁流量計的兩個測量電極之間會產生與流量無關的具有緩慢變化及隨機性的極化電壓。極化電壓的大小和極性都有很強的隨機性,目前電磁流量計多采用低頻矩形波的勵磁方式并不能全部消除極化電壓,當極化電壓達到一定的幅值后(一般是120mv左右)就會淹沒反應流速的流量信號,不能反映岀流速,影響電磁流量計的零點穩定性,不能實現真正測量。
鑒于現有技術存在的不足,本實用新型提供了一種應用于電磁流量計極化電壓檢測的電路,該電路可以檢測出測量電極兩端是否存在極化電壓,并能檢測出極化電壓極性的檢測電路,以便用戶及時對電磁流量計的測量電磁進行維護,確保電磁流量計的零點穩定性,實現電磁流量計的正確測量。
為了實現上述目的,所采用的技術方案是:一種應用于電磁流量計極化電壓檢測的電路,其特征在于:測量電極PA與電阻R1的一端連接,電阻R1的另一端與電阻R2的一端、運算放大器U1的反相輸入端3腳連接,電阻R2的另一端與運算放大器U1的輸出端4腳、雙路比較器通道一U2A的反相輸入端2腳、雙路比較器通道二U2B的同相輸入端5腳連接,測量電極PB與電阻R3的一端連接,電阻R3的另一端與電阻R4的一端、運算放大器u的同相輸入端1腳連接,電阻R4的另一端與地連接,地電極PG與地連接,運算放大器u的電源供電端5腳與正電源VAcc連接,運算放大器U1的接地端2腳與負電源vAss連接,雙路比較器通道一U2A的同相輸入端3腳與+1.2V連接,雙路比較器U2A的電源供電端8腳與正電源Vcc連接,雙路比較器U2A的接地端4腳與負電源vAs連接,雙路比較器通道一U2A的輸出端1腳與單片機的Ⅰ/O口連接,雙路比較器通道二U2B的反相輸入端6腳與-1.2V連接,雙路比較器通道二U2B的輸出端7腳與單片機的I/0口連接
本實用新型的有益效果是:可以檢測出電磁流量計測量電極兩端是否產生極化電壓,并能檢測出極化電壓極性,以便用戶及時對電磁流量計的測量電磁進行維護,確保電磁流量計的零點穩定性,實現電磁流量計的正確測量。電路簡單,經濟實用。
結構附圖說明
圖1是本實用新型的電路原理圖

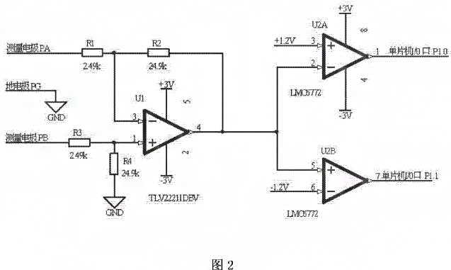
圖2是本實用新型的應用實例原理圖。

具體實施方式
如圖1所示,應用于電磁流量計極化電壓檢測的電路,測量電極PA與電阻R1的端連接,電阻R1的另一端與電阻R2的一端、運算放大器U1的反相輸入端3腳連接,電阻R2的另一端與運算放大器Ⅵ的輸出端4腳、雙路比較器通道一U2A的反相輸入端2腳、雙路比較器通道二U2B的同相輸入端5腳連接,測量電極PB與電阻R3的一端連接,電阻R3的另一端與電阻R4的一端、運算放大器U1的同相輸入端1腳連接,電阻R4的另一端與地連接,地電極PG與地連接,運算放大器U1的電源供電端5腳與正電源VAc連接,運算放大器u1的接地端2腳與負電源VAs連接,雙路比較器通道一U2A的同相輸入端3腳與+1.2V連接,雙路比較器U2A的電源供電端8腳與正電源VAcc連接,雙路比較器U2A的接地端4腳與負電源WAss連接,雙路比較器通道一U2A的輸出端1腳與單片機的1/0口P1.0連接,雙路比較器通道二U2B的反相輸入端6腳與-1.ΣV連接,雙路比較器通道二U2B的輸出端7腳與單片機的I/0口P1.1連接。
如圖2所示,測量電極PA與電阻R1的一端連接,電阻R1的另一端與電阻R2的端、運算放大器u的反相輸入端3腳連接,電阻R2的另一端與運算放大器U的輸出端4腳、雙路比較器通道一U2A的反相輸入端2腳、雙路比較器通道二U2B的同相輸入端5腳連接,測量電極PB與電阻R3的一端連接,電阻R3的另一端與電阻R4的一端、運算放大器U的同相輸入端1腳連接,電阻R4的另一端與地連接,地電極PG與地連接,運算放大器U1的電源供電端5腳與正電源+3V連接,運算放大器U1的接地端2腳與負電源-3V連接,雙路比較器通道一U2A的同相輸入端3腳與+1.2V連接,雙路比較器U2A的電源供電端8腳與正電源+3Ⅴ連接,雙路比較器υ2A的接地端4腳與負電源-3V連接,雙路比較器通道U2A的輸出端1腳與單片機的I/0口P1.0連接,雙路比較器通道二U2B的反相輸入端6腳與-1.ΣV連接,雙路比較器通道二U2B的輸出端7腳與單片機的I/0口P1.1連接工作原理:電阻R1與電阻R3相等,電阻R2與電阻R4相等,且電阻R1為10倍電阻R2;電阻R1、電阻R2、電阻R3、電阻R4、運算放大器U1組成了一個差分放大電路,放大倍數為10。當測量電極PA電位等于測量電極PB電位時,雙路比較器通道一U2A的反相輸入端2腳和雙路比較器通道二U2B的同相輸入端5腳的電位為零,雙路比較器通道一U2A的輸出端輸岀高電平,雙路比較器通道二U2B的輸岀端輸岀高電平。當測量電極PA電位高于測量電極PB電位120m時,雙路比較器通道一U2A的反相輸入端2腳和雙路比較器通道U2B的同向輸入端5腳的電位大于+1.2V,雙路比較器通道一U2A的輸出端輸出低電平,雙路比較器通道二U2B的輸出端輸出高電平。反之,當測量電極PA電位低于測量電極PB電位12σmV,雙路比較器通道一U2A的反相輸入端2腳和雙路比較器通道二U2B的同相輸入端5腳的電位小于-1.2V,雙路比較器通道一U2A的輸岀端輸岀高電平,雙路比較器通道二U郾B的輸出端輸岀低電平。雙路比較器通道一U2A的輸岀端和雙路比較器通道二U2B的輸出端分別連接單片機的1/0口P1.0和P1.1,通過I/0口P1.0和P1.1的高低電平的檢測實現電磁流量計測量電極兩端是否存在極化電壓和極化電壓極性的檢測。
上一條:
電磁流量計測量范圍度大
下一條:
一種電磁流量計空管檢測裝置的詳細介紹